Abstract
Introduction: Waldenström macroglobulinaemia/ Lymphoplasmacytoid lymphoma (WM/LPL) is a rare lymphoproliferative neoplasm characterized by small B lymphocytes proliferation. Abnormalities of thyroid hormones are common in clinical courses. Yet, the role of thyroid complications has not been explored in WM/LPL. Hence, the aim of this study was to investigate the clinical significance of thyroid complications in WM/LPL.
Methods: 105 clinically diagnostic WM/LPL patients from Shandong Provincial Hospital were enrolled with informed consents. Baseline and clinical data concerning sex, age, International Staging System Waldenstrom Macroglobulinemia (ISSWM) score et al were collected. Chi-square test was used for comparison of clinical characteristics. The Kaplan-Meier method was used for analysis of survival outcomes. Cox regression analyses were utilized to identify prognostic-related key factors associated with overall survival (OS) and progression-free survival (PFS) in WM/LPL patients. Microarray datasets GSE6691 were obtained from Gene Expression Omnibus.
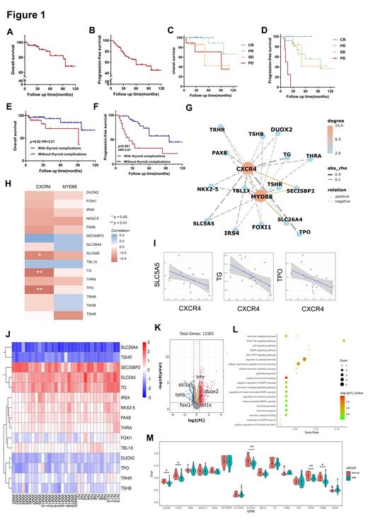
Results: Over the 105 WM/LPL patients, the median overall survival (OS) was not reached and median progression-free survival (PFS) was 96 months (Figure 1A, 1B). Patients classified as complete response (CR)/ partial response (PR)/ stable disease (SD), showed better OS and PFS than patients with progression disease (PD) (Figure 1C, D).
There were 13.3% of enrolled patients with mixed thyroid complications. The results of Chi-square test showed that thyroid complications were significantly associated with reduced IgM level (p=0.036) and elevated β2-macroglobulin (p=0.032). Moreover, patients without thyroid comorbidities were more likely to get overall response (CR+PR) to the first-line treatment (p=0.004). Kaplan-Meier curves showed patients with thyroid complications had significantly shorter OS (p=0.02) and PFS (p<0.001) versus those without thyroid complications (Figure 1E, F).
In the univariate Cox regression model, age (p=0.022), ISSWM score (p=0.014) and thyroid complications (p<0.001) were significantly associated with an increased risk of progression developed. Subsequent multivariate analysis showed the presence of thyroid complications was an independent prognostic indicator for PFS in WM/LPL patients (p=0.03). However, there was no statistical significance of thyroid complications in OS.
Microarray dataset analysis was conducted to further investigate the role of thyroid-related genes in WM/LPL patients. A network of interactions among thyroid-related genes and critical factors in WM/LPL, including MYD88 and CXCR4, was shown in Figure 1G. Correlations were statistically significant between SLC5A5 (p<0.05), TG (p<0.01), TPO (p<0.01) and CXCR4 by Spearman correlation analysis (Figure 1H, I). In addition, differential gene expression analysis between the WM and normal lymphocytes was assessed (Figure 1J). Thyroid-related genes with statistical significance were annotated in the volcano plots (Figure 1K). Enrichment analysis indicated that differential genes were involving in PI3K-Akt signaling pathway and response to peptide hormone (Figure 1L). Moreover, five of them reached statistical significance, illuminating the potential importance of thyroid-related genes in WM/LPL (Figure 1M).
Conclusion: Taken together, the present study was the first investigation on the role of thyroid complications in WM/LPL. Patients with thyroid complications showed worse clinical characteristics and conferred independent prognostic significance. The primary strength of this study is that it provides robust real-world evidence on the prognostic role of thyroid complications, highlighting the need to monitor and appropriately manage WM/LPL patients with thyroid complications in medical admissions.
No relevant conflicts of interest to declare.
